Disease recurrence after surgical treatment of peri-implantitis —systematic review and meta-analysis
Orlando P. Martins
Isabel P. Baptista
Francisco J. Caramelo

Background: Peri-implantitis is a destructive pathology with a considerable prevalence. Peri-implantitis surgical treatment is still unpredictable. In order to help clinicians do decide about the applicability of peri-implantitis surgical treatment a systematic review and meta-analysis was conducted to evaluate the rate of peri-implantitis recurrence (RecPI) and implant loss (LoPI) after surgical treatment of peri-implantitis.
Methods: A search of randomized trials including patients submitted to surgical treatment of peri-implantitis was performed. Two independent reviewers screened titles and abstracts and selected full papers for full reading according the Preferred Reporting Items for Systematic Review and Meta-Analysis (PRISMA) methodology. Analyzed patient centered outcomes were RecPI and LoPI after a minimum follow-up of 6 months. Surgical approaches were divided in open flap debridement (OFD), regenerative (REG), resective (RES), implantoplasty (IP) and combined (COMBI). Also results considering short, medium and long term follow up were analyzed. For each meta-analysis, a forest-plot was prepared and the heterogeneity was analyzed by the Cochran Q test and by the I2 heterogeneity statistic, with a significance level of 0.05.
Results: Thirteen randomized controlled trials (RCTs) were eligible for quantitative synthesis. The RecPI and LoPI was 3% (95% CI: 1% to 5%) and 4% (95% CI: 2% to 6%) respectively. COMBI surgical approach was associated with the highest RecPI rate 7% (95% CI: –2% to 15%) and REG surgery with the lowest 2% (95% CI: –1% to 6%). OFD had the highest LoPI rate 15% (95% CI: –11% to 41%) and REG approach was associated with the lowest 3% (95% CI: 0% to 6%). Regarding short-term follow-up periods 3% (95% CI: 1% to 5%) and 4% (95% CI: 2% to 6%) of the patients had RecPI and LoPI, respectively. For the long term follow-up LoPI was 36% (95% CI: 15% to 55%). There were no data that allow to calculate medium term follow up for RecPI and LoPI and long term for RecPI.
Conclusions: The RecPI and LoPI are similar and low, 3% and 4%, respectively. After 12 months of follow-up RecPI and LoPI are low but LoPI increases to 36% at the long term follow up. Results should be interpreted with caution due to heterogeinity.
Keywords: Peri-implantitis; surgery; recurrence; implant loss; meta-analysis
1INSTITUTE OF PERIODONTOLOGY, DENTISTRY DEPARTMENT, FACULTY OF MEDICINE, UNIVERSITY OF COIMBRA, COIMBRA, PORTUGAL; 2CENTER FOR INNOVATION AND RESEARCH IN ORAL SCIENCES (CIROS), FACULTY OF MEDICINE, UNIVERSITY OF COIMBRA, COIMBRA, PORTUGAL; 3LABORATORY OF BIOSTATISTICS AND MEDICAL INFORMATICS IBILI, FACULTY OF MEDICINE, UNIVERSITY OF COIMBRA, COIMBRA, PORTUGAL
CONTRIBUTIONS: (I) CONCEPTION AND DESIGN: OP MARTINS, IP BAPTISTA; (II) ADMINISTRATIVE SUPPORT: OP MARTINS, IP BAPTISTA; (III) PROVISION OF STUDY MATERIALS OR PATIENTS: NONE; (IV) COLLECTION AND ASSEMBLY OF DATA: OP MARTINS, IP BAPTISTA; (V) DATA ANALYSIS AND INTERPRETATION: ALL AUTHORS;
(VI) MANUSCRIPT WRITING: ALL AUTHORS; (VII) FINAL APPROVAL OF MANUSCRIPT: ALL AUTHORS.
CORRESPONDENCE TO: ORLANDO P. MARTINS. INSTITUTE OF PERIODONTOLOGY, DENTISTRY DEPARTMENT, FACULTY OF MEDICINE, UNIVERSITY OF COIMBRA, AV. BISSAYA BARRETO, BLOCO DE CELAS, 3000-075 COIMBRA, PORTUGAL. EMAIL: OPMARTINS@FMED.UC.PT; ORLMM@YAHOO.COM.
Introduction
According to the classification of periodontal diseases and conditions, peri-implantitis has been defined as a biofilm-associated pathologic condition affecting previously installed dental implants, characterized by increased probing depth with concomitant bleeding and/or suppuration and progressive loss of supporting bone (1).
In accordance with the cause-related concept of therapy, professionally administered plaque removal is a key strategy for the prevention and management of peri-implant diseases. The non-surgical treatment has proven to be unpredictable, with potential benefits limited to short term controlled clinical studies (2). The current standard of care is surgical treatment, either resective or regenerative approach, according to the morphology of the peri-implant bone defect. At peri-implantitis sites, surgical protocols may involve different decontamination protocols, that may also be combined with resective (e.g., pocket elimination, bone re-contouring, implantoplasty) and/or augmentative approaches (e.g., bone substitutes or autografts with or without a supporting barrier membrane). Several systematic reviews evaluated the efficacy of the regenerative procedures focusing the complete elimination of the peri-implant infected tissues combined to a reconstructive bone fill of the lesions. Nevertheless, long-term efficacy of reconstructive procedures seems limited, especially in assessing recurrence of peri-implantitis and implant loss (3). While data from all studies indicated that disease progression could be supressed in the long-term, a subgroup of implant sites displayed recurrence/progression of peri-implantitis after treatment.
The 8th European Workshop on Periodontology issued a consensus report stressing the need for strictly controlled randomized clinical trials that measure outcomes at 6 and 12 months endpoints, at a minimum, to determine a standard of treatment for peri-implantitis. Additionally, it was pointed out the importance of identifying the number of patients in whom peri-implantitis was resolved or a successful treatment outcome was obtained, defined as implant survival with probing pocket depth inferior to 6 mm without bleeding or suppuration (4).
The aim of this systematic review was therefore to address the following focused question: In patients with osseointegrated dental implants diagnosed with peri-implantitis that have been submitted to surgical treatment, what are the peri-implantitis recurrence (RecPI) and implant loss (LoPI) rates?
Methods
This systematic analysis was performed according to the Preferred Reporting Items for Systematic Review and Meta-Analysis (PRISMA) statement (5). The PICO question was performed according to the population, intervention, comparison and outcome:
Population: patients with osteointegrated dental implants that have been diagnosed with peri-implantitis, based on definitions used on publications, and received surgical treatment.
Intervention: surgical peri-implantitis treatment.
Comparison: nill.
Outcomes: primary: RecPI; secondary: LoPI.
PICO question: in patients with osseointegrated dental implants diagnosed with peri-implantitis that have been submitted to surgical treatment what is the RecPI rate or LoPI?
Search strategy
A literature search was performed in MEDLINE through the PubMed database of the US National Library of Medicine, EMBASE and Cochrane Library (Central Controlled Trials) and was completed in October 2020. The terms combination included: peri-implantitis [MeSH Terms] OR “peri-implant disease” OR “peri-implant infection” AND “surgery” OR “surgical treatment” OR “surgical therapy” OR “regeneration” OR “regenerative treatment” OR “regenerative therapy” OR “reconstructive treatment” OR “reconstructive therapy”.
Also a manual focused search on the topic covered articles included on the reference lists as well as review articles.
Screening and selection
Titles and abstracts of the electronic search were independently screened by two reviewers (OPM and IPB) accordingly the inclusion criteria:
Randomized controlled trials (RCTs);
Surgical treatment of peri-implantitis of the analyzed groups;
Studies reporting changes in clinical [probing depth (PD)] and/or radiographic parameters after surgical peri-implantitis treatment, with a minimum follow-up of 6 months;
Studies reporting information regarding RecPI and/or LoPI;
Publications in English language.
At a second stage, the identified and selected articles in the first stage were fully read and screened according the following exclusion criteria:
Non-randomized controlled clinical trials, reviews, cohort studies, case-control studies, case series,
in vitro and animal studies;
Studies with no reference to patients with RecPI or LoPI;
Ceramic dental implants;
Studies not addressing surgical treatment of peri-implantitis in the analyzed groups or with a follow-up
<6 months;
Studies not describing the definition of peri-implantitis;
Articles addressing retrograde peri-implantitis;
Studies without a clear description of the treatment protocol used to treat peri-implantitis;
Insufficient information in the article and no response from the authors when inquired;
Articles reporting the same patient population were excluded and only the article with the longest
follow-up was included.
The literature search was conducted by two independent reviewers (OPM and IPB). Inter-reviewers disagreement during the first and second stage of study selection was solved by discussion. If necessary a third reviewer (FJC) was included.
Duplicated were excluded and titles and abstracts were independently screened during this first stage. During the second stage the resulting articles had their full text read and excluded if they did not meet the eligibility criteria. The resulting articles were included in the present review.
Data extraction
Two authors (OPM and IPB) extracted the following data to an excel file: first author and year of publication, definition of peri-implantitis, groups of intervention/number or patients and implants, follow-up period, smoking status and outcomes (Tables 1,2). Any disagreement was resolved by discussion and final consensus. If necessary a third reviewer (FJC) was included. The primary outcome was RecPI and the secondary was LoPI.
Regarding groups of intervention we considered five categories according to author’s description: open flap debridement (OFD), regenerative (REG), resective (RES), implantoplasty (IP) and combined (COMBI). RES therapy was considered when the authors made reference to bone resection/recontour. Studies were classified as “IP” if the authors only mentioned IP without resection. When the surgical approach consisted in REG and IP it was classified as “COMBI”.
The follow-up periods were divided in short
(6–12 months), medium (13–36 months) and long term
(>36 months).
Risk of bias in individualized studies
Risk of bias was assessed independently by two blinded reviewers (OPM and IPB) using the criteria outlined in the Cochrane Handbook for Systematic Reviews of Intervention (6). Any disagreement was solved by discussion and, if necessary, a third reviewer (FJC) was consulted. Graphic representation was computed using Review Manager (RevMan), version 5.4.1, the Cochrane Collaboration, 2020. The studies were classified according to the risk of bias (low, moderate or high). Each trial was also assigned an “overall risk of bias” in terms of low risk (low for all key domains), high risk (high for ≥1 key domains), and unclear risk (unclear for ≥1 key domains).
Statistical analyses
To carry out the different meta-analysis, patients with a recurrence rate reported in a set of articles obtained by a systematic review was chosen as the main measure. In addition, patients with implants loss due to peri-implantitis was also analyzed. For each of the meta-analysis, a forest-plot was prepared and the heterogeneity was analyzed by the Cochran Q test and by the I2 heterogeneity statistic, with a significance level of 0.05. The analysis was performed on the R v3.3.2 platform using the package metafor.
Results
Study selection
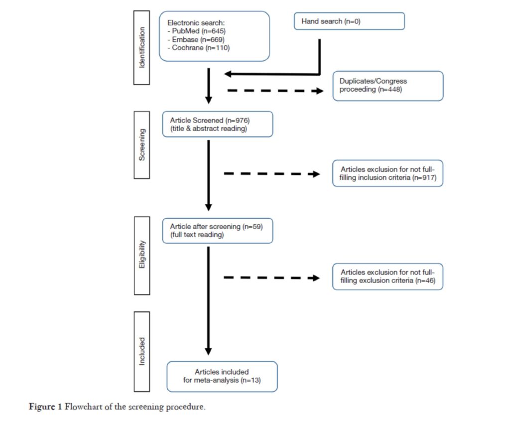
Study flowchart is presented in Figure 1. Initial studies identification resulted in 1,424 articles. No additional articles were identified during the manual search. After removing duplicates (n=447 and 1 proceeding from a congress; n=448) the number of articles for title and abstract based selection was 976. After screening title and abstracts



total of 917 articles were excluded (n=917) resulting
59 articles to full-text eligibility. Full-text analysis resulted in the exclusion of 46 articles because they did not meet the eligibility criteria resulting in 13 articles for inclusion in the present review. Table 3 summarizes the excluded articles with the reasons for exclusion.
Patient and study characteristics
Four hundred and thirty-six patients and 627 implants were included at baseline in these 13 RCTs addressing peri-implantitis surgical treatment (Table 1). Regarding the overall of surgical treatments 239 patients were evaluated for RecPI and 338 for LoPI.
Regarding the surgical approach to treat peri-implantitis six studies had at least one group with OFD (7-12), four with REG (9,12-14), three using RES (15-17), one IP (7) and two using a COMBI surgical approach (18,19). Eight studies included one implant per patient (8-10,12-14,18,19), the remaining five studies had patients with more than one implant enrolled in the study (7,11,15-17). RecPI was addressed in seven studies (8,10,11,13,14,18,19) and LoPI in 10 studies (7,9,10,12-18). Regarding smoking status two studies made no reference to this patient characteristic (10,11), one study included only non-smokers (7) and the remaining studies included non-smoker and smoker patients.
The follow-up presented in the included articles varied between 6 (7,10,11,14) and 84 months (19). Two research groups presented several studies of the same population with different follow-ups. In this cases only the study with the longest follow-up was included, corresponding to 7 (19)


Case definitions
Peri-implantitis definitions varied among the included articles (Table 1). Most provided a clear definition of peri-implantitis however some articles only made reference to clinical and radiographic parameters in the inclusion criteria (8,19). All included articles made a definition of peri-implantitis using clinical and radiographic parameters.
RecPI
Meta-analysis of the seven included studies for all type of surgeries regarding the percentage of patients with RecPI resulted in a value of 3% (95% CI: 1% to 5%) (Figure 2).
For OFD surgery meta-analysis of the three included studies resulted in a percentage of patients with RecPI of 3% (95% CI: 0% to 7%) (Figure 3) and for REG surgery both analyzed studies resulted in a percentage of 2% (95% CI: –1% to 6%) (Figure 4). No studies presented results regarding RecPI after using a RES or IP surgical approach. The meta-analysis of two studies regarding COMBI surgical approach resulted in a percentage of RecPI of 7% (95% CI: –2% to 15%) (Figure 5).
LoPI
The meta-analysis of all type of surgeries regarding the percentage of patients that lost at least one implant due to peri-implantitis included 12 groups of 10 studies and the result was 4% (95% CI: 2% to 6%) (Figure 6). The meta-analysis of OFD included three studies and resulted in a percentage of 15% (95% CI: –11% to 41%) (Figure 7). For REG surgical approach meta-analysis resulted in the final percentage of 3% (95% CI: 0% to 6%) (Figure 8) after analyzing the four included studies. Meta-analysis for the three studies regarding RES surgery resulted in a percentage of LoPI of 7% (95% CI: 3% to 11%) (Figure 9). Only one study made reference to IP (7) and COMBI (18) surgeries not allowing meta-analysis.
Follow-up periods
Considering the short follow-up analysis 3% (95% CI: 1% to 5%) of the patients submitted to peri-implantitis surgery

had RecPI within the period between 6 and 12 months post-surgery (Figure 10). For this analysis six studies were included. There were no results for the medium and long term follow up due to the absence of studies.
Also for a short follow up period the percentage of patients with LoPI was 4% (95% CI: 2% to 6%) (Figure 11).
Discussion




Despite the absence of data for medium term follow up, for long term the result regarding LoPI was 36% (95% CI: 15% to 55%) (Figure 12).
Risk of bias in individualized studies
The overall risk of bias was low for three studies (8,16,17), unclear to one study (20) and high to the remaining nine studies (7,10-15,18,19) (Figure 13).
Discussion
To the best of our knowledge this is the first meta-analysis to describe RecPI and LoPI after surgical treatment of peri-implantitis, including only RCTs and using the patient as unit of analysis. Thirteen RCTs were included in the present meta-analysis. The overall rate of RecPI after surgical treatment of peri-implantitis was 3% and for LoPI was 4%, corresponding to the analysis of 239 and 338 patients, respectively.
Peri-implantitis is a plaque associated pathological condition clinically defined by a combination of PD ≥6 mm,
bleeding and/or suppuration on probing and bone level ≥3 mm apical to the coronal part of the intraosseous part of the implant (21). If not treated this disease may led to implant loss. Replacing a failed implant by a new one is always associated with treatment cost and additional surgery. Also implant replacement due to signs of infection, loss of osseointegration or other causes presents a challenge to achieve osseointegration in a healed site and has lower survival rates than the rates reported for the previous attempts of implant placement (22-24). This lower survival rate suggests site or patient specific risk factors (25,26) and clinicians must always remember that replacement of the implant is subjected to at least all the initial factors that led to the failure (22). On the other hand, instead of implant explanation, regeneration and placement of a new implant, peri-implantitis treatment may have a surgical approach (27).
Current data tell us that surgical non-regenerative treatment can reduce the amount of inflammation in the short-term follow-up and implantoplasty may result in the improvement of clinical and radiographic parameters (28).
Regenerative treatment results in improved clinical and radiographic outcomes compared to baseline (29).


However, a recent systematic review referred that peri-implantitis treatment may be associated with recurrence and subsequent retreatment or implant loss (29) and this is not the desirable clinical situation in a daily practice. The clinical and radiographic parameters applied to diagnose peri-implantitis before surgical treatment are the same to diagnose the possible RecPI after surgical treatment.
In the present systematic review 3% of the patients that were submitted to surgical treatment, regardless of the surgical approach, presented RecPI. Considering the REG treatment both recurrence and implant loss were observed in 2% and 3% of the patients, respectively. Recurrence results are in line with Roos-Jansåker et al. [2014] clinical comparative study (30). The authors treated 25 patients with peri-implantitis using a regenerative approach and observed that only one implant (1 patient) demonstrated progressive peri-implantitis (4% of the patients). The regenerative studies included in the present review used different biomaterials therefore results should be interpreted with caution. However, a recent systematic review regarding treatment of peri-implantitis concluded that there is no superiority of a specific biomaterial or product in terms of long-term clinical treatment benefits (29). Despite these data presently we do not know if any biomaterial may be associated with disease recurrence. Also some studies included in the present review used membranes (13,14). Their application is technique sensitive and associated with high exposure risk (31,32). Membrane exposure diminishes the regeneration potential of the site (33) and this could lead to the presence of residual PD ≥6 mm that constitutes a risk factor for RecPI (34). COMBI surgery was the type of surgical approach that resulted in higher recurrence rate. One of the possible explanation for this result might be the possible influence of titanium and silicon polymer debris resulting from implantoplasty on the regenerative process since they have been identified over the implant body and may hamper the stability of the peri-implant tissues with a negative impact on the post interventional wound healing (35,36). Also Schwarz et al. [2011] found residual titanium particles in the surrounding soft tissues, which provoked localized chronic inflammatory cell infiltrates (37).
Regarding implant loss REG and RES procedures were associated with loss of implants in 3% and 7% of the patients, respectively. Two 12 months clinical regenerative studies presented loss of implants after REG treatment of peri-implantitis in 7.7% (2 of 26 patients) (38) and 13.4% of the patients (20). The differences between these studies and our review may be due to different implant surfaces and/or different marginal bone level following surgical therapy of peri-implantitis (34). On the other hand, OFD surgery was associated with implant loss in 15% of the patients. This value was highly influenced by the results of the included study of Isehed et al. [2018] since it was the only study in this analysis that reported loss of implants (9).
However the follow up period of this study was of
60 months in contrast to the 6 and 12 months for the other two included studies (10,12). In fact our review presented an implant loss for a short follow up of 4% compared to 36% for a long follow up period. For RecPI the result was of 3% for a short term evaluation without data for long term. The increase in the rate of implant loss over time presented in our review corroborates previous data. A recent 5-year follow-up study confirmed that regenerative peri-implantitis treatment resulted in stable clinical and radiographic conditions at 1 year follow-up however it was observed a tendency to disease relapse over a longer period of observation (39). In a long term follow up prospective study Roccuzzo et al. [2020] (40) found that regarding interproximal bone levels the tested groups experienced a significant improvement 1 year after treatment but some implants had a tendency to relapse at the 7- and 10-year analysis. Also during the 1st year there was no implant loss, however after 7 and 10 years later 31% and 53% of the implants on both groups, respectively, were lost. Our review results for long term implant loss should be interpreted with caution since both included groups belong to the same study (9). Despite short term results, for both recurrence and implant loss, may corroborate the clinical applicability of surgical treatment of peri-implantitis the long term LoPI results may cause some reflection regarding the clinician decision to treat peri-implantitis since the obtained value of 36% is superior to the 22% weighted mean prevalence of peri-implantitis before any treatment approach (41). One of the possible explanation for the difference between short and long term results may be the application and maintenance of supportive oral care.
Irrespective of the surgical approach an adequate tailored maintenance care program has been demonstrated to be crucial to maintain the post-surgical obtained results. In a recent systematic review by Roccuzzo et al. [2018] the authors concluded that the great majority of patients enrolled in regular supportive care after surgical treatment of peri-implantitis will not lose their implants (42). A clinical study with 7 years follow up evaluated 16 implants in 16 patients. The authors reported that during the supportive periodontal treatment additional antibiotic and/or surgical therapy was necessary in 8 implants (8 patients) and 4 of these were lost (43). This 50% recurrence rate of peri-implantitis is high. However, this recurrence rate is not homogenous among studies. Heitz-Mayfield et al.
[2018] (44) followed 24 patients during 5 years, after treatment for peri-implantitis. At 3 years two patients had RecPI and 8% of the patients lost an implant. At 5 years four implants in four patients had to be removed due to recurrent peri-implantitis. Serino et al. [2015] (45) also presented a 5 years follow-up study and reported disease recurrence after surgical treatment of peri-implantitis in 15% of the patients (4 patients). Very recently Heitz-Mayfield et al. [2020] developed a tool for preventing peri-implant disease (46). This could help clinicians to design tailored maintenance programs for patients after treatment of peri-implantitis. In the present review some publications did not indicate if patients were enrolled in maintenance programs.
One of the variables that may influence the result of peri-implantitis surgical therapy and the subsequent need of retreatment is implant surface characteristics. Despite the role of implant surface on re-osseointegration has been investigated in animal studies with some controversial results (47-49) a recent human case report made reference to this possibility (50). According to a prospective study by Roccuzzo et al. [2020] (40) implant surface characteristics affect the decision to treat implants with peri-implantitis. In this study six patients with TPS (rough surface) and two with SLA (moderately rough) implant surfaces had additional antibiotic and/or surgery during a 10 years examination after peri-implantitis treatment, with five TPS and two SLA implants removed due to recurrent infections. Also in a retrospective long-term up to 11-year study, Berglundh et al. [2018] (51) obtained a better probing depth reduction in implants with non-modified surfaces than those with modified. Both these studies corroborate previous results (15,52) that disclosure the significant influence of implant surface on treatment outcome. This is particularly important since we know from Carcuac et al. [2020] (34) data that persistent PD after surgical treatment of peri-implantitis may be a risk factor for disease recurrence. Despite the aim of the present review was not to analyze the influence of implant surface on recurrence and implant lost the included studies for both short and long term results include non-modified (9,13,15-17) and modified surfaces (7-18). However, the data presented by the authors do not allow to analyze recurrence and implant loss accordingly to the implant surface.
Despite this review only includes RCTs it presents some limitations like the relative small sample sizes and short follow up periods for the majority of studies. Also inconsistencies in methodology with various treatment modalities, are a considerable limitation. Some results are associated with considerable heterogeneity due to the limited number of included patients in each study, presence of smokers, light smokers (<10 cig.) or heavy smokers (>10 cig./day), different treatment methodologies or even biomaterials/biological agents used. There is the need for RCTs with proper design and powerfull sample sizes to provide strong and comparable evidence of RecPI after surgical treatment of peri-implantitis.
Consclusions
Our study found that the percentage of patients with RecPI or LoPI after surgical treatment of this pathology are similar and have a low rate, 3% and 4%, respectively. The short term follow up results corroborate the previous results. However, results should be interpreted with caution due to substantial heterogeneity.
Acknowledgment
Funding: None.
Footnote
Conflicts of Interest: All authors have completed the ICMJE uniform disclosure form (available at https://fomm.amegroups.com/article/view/10.21037/fomm-20-88/coif). OPM serves as an unpaid editorial board member of Frontiers of Oral and Maxillofacial Medicine from May 2020 to Apr 2022. The other authors have no conflicts of interest to declare.
Ethical Statement: The authors are accountable for all aspects of the work in ensuring that questions related to the accuracy or integrity of any part of the work are appropriately investigated and resolved.
Open Access Statement: This is an Open Access article distributed in accordance with the Creative Commons Attribution-NonCommercial-NoDerivs 4.0 International License (CC BY-NC-ND 4.0), which permits the non-commercial replication and distribution of the article with the strict proviso that no changes or edits are made and the original work is properly cited (including links to both the formal publication through the relevant DOI and the license). See: https://creativecommons.org/licenses/by-nc-nd/4.0/.
References
1. Schwarz F, Derks J, Monje A, et al. Peri-implantitis. J Clin Periodontol 2018;45:S246-66.
2. Renvert S, Roos-Jansåker AM, Claffey N. Non-surgical treatment of peri-implant mucositis and peri-implantitis: a literature review. J Clin Periodontol 2008;35:305-15.
3. Tomasi C, Regidor E, Ortiz-Vigon A, et al. Efficacy of reconstructive surgical therapy at peri-implantitis-related bone defects. A systematic review and meta-analysis. J Clin Periodontol 2019;46:340-56.
4. Sanz M, Chapple IL; Working Group 4 of the VIII European Workshop on Periodontology. Clinical research on peri-implant diseases: consensus report of Working Group 4. J Clin Periodontol 2012;39 Suppl 12:202-6.
5. Moher D, Liberati A, Tetzlaff J, et al. Preferred reporting items for systematic reviews and meta-analyses: the PRISMA statement. Ann Intern Med 2009;151:264-9.
6. Higgins JPH, Thomas J, Chandler J, et al. editors. Cochrane handbook for systematic reviews of interventions. 2nd ed. Hoboken: John Wiley & Sons, 2019.
7. Lasserre JF, Brecx MC, Toma S. Implantoplasty versus glycine air abrasion for the surgical treatment of peri-implantitis: a randomized clinical trial. Int J Oral Maxillofac Implants 2020;35:197-206.
8. Hallström H, Persson GR, Lindgren S, et al. Open flap debridement of peri-implantitis with or without adjunctive systemic antibiotics: a randomized clinical trial. J Clin Periodontol 2017;44:1285-93.
9. Isehed C, Svenson B, Lundberg P, et al. Surgical treatment of peri-implantitis using enamel matrix derivative, an RCT: 3- and 5-year follow-up. J Clin Periodontol 2018;45:744-53.
10. Papadopoulos CA, Vouros I, Menexes G, et al. The utilization of a diode laser in the surgical treatment of peri-implantitis. A randomized clinical trial. Clin Oral Investig 2015;19:1851-60.
11. Toma S, Brecx MC, Lasserre JF. Clinical evaluation of three surgical modalities in the treatment of peri-implantitis: a randomized controlled clinical trial. J Clin Med 2019;8:966.
12. Wohlfahrt JC, Lyngstadaas SP, Ronold HJ, et al. Porous titanium granules in the surgical treatment of peri-implant osseous defects: a randomized clinical trial. Int J Oral Maxillofac Implants 2012;27:401-10.
13. Isler SC, Soysal F, Ceyhanli T, et al. Regenerative surgical treatment of peri-implantitis using either a collagen membrane or concentrated growth factor: a 12-month randomized clinical trial. Clin Implant Dent Relat Res 2018;20:703-12.
14. Schlee M, Rathe F, Brodbeck U, et al. Treatment of peri-implantitis-electrolytic cleaning versus mechanical and electrolytic cleaning-a randomized controlled clinical trial-six-month results. J Clin Med 2019;8:1909.
15. Carcuac O, Derks J, Charalampakis G, et al. Adjunctive systemic and local antimicrobial therapy in the surgical treatment of peri-implantitis: a randomized controlled clinical trial. J Dent Res 2016;95:50-7.
16. de Waal YC, Raghoebar GM, Huddleston Slater JJ, et al. Implant decontamination during surgical peri-implantitis treatment: a randomized, double-blind, placebo-controlled trial. J Clin Periodontol 2013;40:186-95.
17. de Waal YC, Raghoebar GM, Meijer HJ, et al. Implant decontamination with 2% chlorhexidine during surgical peri-implantitis treatment: a randomized, double-blind, controlled trial. Clin Oral Implants Res 2015;26:1015-23.
18. de Tapia B, Valles C, Ribeiro-Amaral T, et al. The adjunctive effect of a titanium brush in implant surface decontamination at peri-implantitis surgical regenerative interventions: a randomized controlled clinical trial. J Clin Periodontol 2019;46:586-96.
19. Schwarz F, John G, Schmucker A, et al. Combined surgical therapy of advanced peri-implantitis evaluating two methods of surface decontamination: a 7-year follow-up observation. J Clin Periodontol 2017;44:337-42.
20. Isehed C, Holmlund A, Renvert S, et al. Effectiveness of enamel matrix derivative on the clinical and microbiological outcomes following surgical regenerative treatment of peri-implantitis. A randomized controlled trial. J Clin Periodontol 2016;43:863-73.
21. Berglundh T, Armitage G, Araujo MG, et al. Peri-implant diseases and conditions: consensus report of workgroup 4 of the 2017 World Workshop on the Classification of Periodontal and Peri-Implant Diseases and Conditions. J Clin Periodontol 2018;45:S286-91.
22. Grossmann Y, Levin L. Success and survival of single dental implants placed in sites of previously failed implants. J Periodontol 2007;78:1670-4.
23. Chrcanovic BR, Kisch J, Albrektsson T, et al. Survival of dental implants placed in sites of previously failed implants. Clin Oral Implants Res 2017;28:1348-53.
24. Alsaadi G, Quirynen M, van Steenberghe D. The importance of implant surface characteristics in the replacement of failed implants. Int J Oral Maxillofac Implants 2006;21:270-4.
25. Machtei EE, Mahler D, Oettinger-Barak O, et al. Dental implants placed in previously failed sites: survival rate and factors affecting the outcome. Clin Oral Implants Res 2008;19:259-64.
26. Machtei EE, Horwitz J, Mahler D, et al. Third attempt to place implants in sites where previous surgeries have failed. J Clin Periodontol 2011;38:195-8.
27. Figuero E, Graziani F, Sanz I, et al. Management of peri-implant mucositis and peri-implantitis. Periodontol 2000 2014;66:255-73.
28. Keeve PL, Koo KT, Ramanauskaite A, et al. Surgical treatment of periimplantitis with non-augmentative techniques. Implant Dent 2019;28:177-86.
29. Ramanauskaite A, Obreja K, Sader R, et al. Surgical treatment of periimplantitis with augmentative techniques. Implant Dent 2019;28:187-209.
30. Roos-Jansåker AM, Persson GR, Lindahl C, et al. Surgical treatment of peri-implantitis using a bone substitute with or without a resorbable membrane: a 5-year follow-up. J Clin Periodontol 2014;41:1108-14.
31. Matarasso S, Iorio Siciliano V, Aglietta M, et al. Clinical and radiographic outcomes of a combined resective and regenerative approach in the treatment of peri-implantitis: a prospective case series. Clin Oral Implants Res 2014;25:761-7.
32. Roos-Jansåker AM, Lindahl C, Persson GR, et al. Long-term stability of surgical bone regenerative procedures of peri-implantitis lesions in a prospective case-control study over 3 years. J Clin Periodontol 2011;38:590-7.
33. Chan HL, Lin GH, Suarez F, et al. Surgical management of peri-implantitis: a systematic review and meta-analysis of treatment outcomes. J Periodontol 2014;85:1027-41.
34. Carcuac O, Derks J, Abrahamsson I, et al. Risk for recurrence of disease following surgical therapy of peri-implantitis–a prospective longitudinal study. Clin Oral Implants Res 2020;31:1072-7.
35. Costa-Berenguer X, Garcia-Garcia M, Sanchez-Torres A, et al. Effect of implantoplasty on fracture resistance and surface roughness of standard diameter dental implants. Clin Oral Implants Res 2018;29:46-54.
36. Sahrmann P, Luso S, Mueller C, et al. Titanium implant characteristics after implantoplasty: an in vitro study on two different kinds of instrumentation. Int J Oral Maxillofac Implants 2019;34:1299-305.
37. Schwarz F, Sahm N, Mihatovic I, et al. Surgical therapy of advanced ligature-induced peri-implantitis defects: cone-beam computed tomographic and histological analysis. J Clin Periodontol 2011;38:939-49.
38. Roccuzzo M, Bonino F, Bonino L, et al. Surgical therapy of peri-implantitis lesions by means of a bovine-derived xenograft: comparative results of a prospective study on two different implant surfaces. J Clin Periodontol 2011;38:738-45.
39. La Monaca G, Pranno N, Annibali S, et al. Clinical and radiographic outcomes of a surgical reconstructive approach in the treatment of peri-implantitis lesions: a 5-year prospective case series. Clin Oral Implants Res 2018;29:1025-37.
40. Roccuzzo M, Fierravanti L, Pittoni D, et al. Implant survival after surgical treatment of peri-implantitis lesions by means of deproteinized bovine bone mineral with 10% collagen: 10-year results from a prospective study. Clin Oral Implants Res 2020;31:768-76.
41. Derks J, Tomasi C. Peri-implant health and disease. A systematic review of current epidemiology. J Clin Periodontol 2015;42:S158-71.
42. Roccuzzo M, Layton DM, Roccuzzo A, et al. Clinical outcomes of peri-implantitis treatment and supportive care: a systematic review. Clin Oral Implants Res 2018;29:331-50.
43. Roccuzzo M, Pittoni D, Roccuzzo A, et al. Surgical treatment of peri-implantitis intrabony lesions by means of deproteinized bovine bone mineral with 10% collagen: 7-year-results. Clin Oral Implants Res 2017;28:1577-83.
44. Heitz-Mayfield LJA, Salvi GE, Mombelli A, et al. Supportive peri-implant therapy following anti-infective surgical peri-implantitis treatment: 5-year survival and success. Clin Oral Implants Res 2018;29:1-6.
45. Serino G, Turri A, Lang NP. Maintenance therapy in patients following the surgical treatment of peri-implantitis: a 5-year follow-up study. Clin Oral Implants Res 2015;26:950-6.
46. Heitz-Mayfield LJA, Heitz F, Lang NP. Implant Disease Risk Assessment IDRA-a tool for preventing peri-implant disease. Clin Oral Implants Res 2020;31:397-403.
47. Persson LG, Berglundh T, Lindhe J, et al. Re-osseointegration after treatment of peri-implantitis at different implant surfaces. An experimental study in the dog. Clin Oral Implants Res 2001;12:595-603.
48. Albouy JP, Abrahamsson I, Persson LG, et al. Implant surface characteristics influence the outcome of treatment of peri-implantitis: an experimental study in dogs. J Clin Periodontol 2011;38:58-64.
49. Almohandes A, Carcuac O, Abrahamsson I, et al. Re-osseointegration following reconstructive surgical therapy of experimental peri-implantitis. A pre-clinical in vivo study. Clin Oral Implants Res 2019;30:447-56.
50. Fletcher P, Deluiz D, Tinoco EM, et al. Human histologic evidence of reosseointegration around an implant affected with peri-implantitis following decontamination with sterile saline and antiseptics: a case history report. Int J Periodontics Restorative Dent 2017;37:499-508.
51. Berglundh T, Wennstrom JL, Lindhe J. Long-term outcome of surgical treatment of peri-implantitis. A 2-11-year retrospective study. Clin Oral Implants Res 2018;29:404-10.
52. Carcuac O, Derks J, Abrahamsson I, et al. Surgical treatment of peri-implantitis: 3-year results from a randomized controlled clinical trial. J Clin Periodontol 2017;44:1294-303.
Още блог статии
Sign up now for one of our courses
Our courses offer comprehensive training, combining solid theoretical foundations with practical skills applicable in various areas of dentistry.















